欢迎来到山东省食品工业协会
首 页
协会介绍
党建学习
会员风采
标准与创新
职业技能等级认定
贸易摩擦预警
更多
行业动态
品牌培育
联系我们
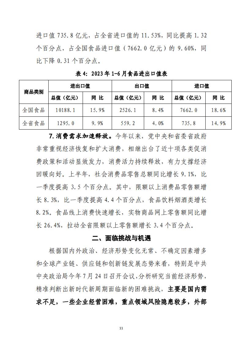
《2023年山东省食品工业发展报告》
日期:
2023-09-20
a>
a>
a>
a>
a>
a>
a>
0
2023年山东省食品工业发展报告.pdf